Categories: Power Amplifier

10 watts Mosfet Audio Amplifier

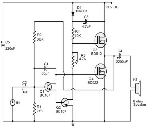
The scheme presented here is a MOSFET 10W audio amplifier circuit which requires only single power supply. Single rail supply is rarely used in Class-B power amplifiers. Anyway, it’s good enough for low power applications. In fact, this circuit is taken from old cassette player that still works.

Power MOSFET BD522 and BD512 is now obsolete, so you can use other power MOSFET according to its characteristics. Q1 and Q2 are wired as a pair Darlington transistor that serves as a preamplifier. R3 Preset controls the quiescent current while R2 providing feedback. The output coupled to the speaker through capacitor C4. capacitor C5 Is a power filter andC2 is decoupling capacitor for DC input.

Mosfet Audio Amplifier Parts list :
R1 : 39K
R2 : 560K
R3 : 4.7K Variable
R4 : 10K
C1 : 33pF
C2 : 1uF
C3 : 4.7uF
C4 : 220uF
C5 : 2200uF
D1 : 1N4001
Q1, Q2 : BC107
Q3 : BD512
Q4 : BD522

 

Amplifier Circuit

Share
Published by
Amplifier Circuit

Recent Posts

10-100W Class-D Power Audio Amplifier Using MD7120 MOSFET Driver

Class-D Power Audio Amplifier Using MD7120 MOSFET Driver This is the circuit design of Class-D…

3 years ago

Active Antenna Amplifier For FM Radio

This is the circuit diagram of active antenna amplifier for FM radio device. With only…

5 years ago

400 Watt 70 Volt Amplifier

This is the schematic design of 400 Watt 70 Volt amplifier capable to deliver about…

7 years ago

150W Power Amplifier using Transistor

This is the circuit diagram of 150W power amplifier which built using power transistors. The…

7 years ago

1000W Stereo Audio Amplifier with Transistors 2SC5200 and 2SA1943

This is the circuit design of 1000W stereo audio amplifier. It is a very good…

7 years ago

150W Car Audio Amplifier

This is the circuit design of 150W car audio amplifier. The circuit is divided in…

7 years ago