Categories: Power Amplifier

60 / 120 watts Power Amplifier LM4780

Operating power amplifier integrated circuit LM4780 from National Semiconductor .
What is special? Well, first of all – it is very low harmonic distortion. Typically, manufacturers indicate the maximum power of its regular genius crafts at THD 10%. At the same chip, the CG at the maximum specified power is only 0.5%!

IC Features :

Supply voltage : 20 … 84V
Supply current absence of a signal : 110mA
Output Power (CG = 0.5% = 35V Upit)
: 60W
Harmonic (Pout = 30W, RL = 8Ohm) : 0.03%
S / N ratio (weighted) : 114%

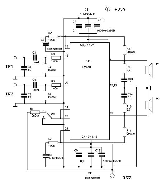
In the chip implements two identical channels of amplification and specifications are for the stereo mode of the amplifier. Chip can also operate in mono – in bridged mode. In this case, the output power at CG = 0.5% at 120 watts. The other characteristics remain practically unchanged.
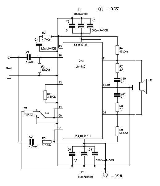
Below is a schematic of the LM4780 Mono channel mode :

Parts list :

Notation on the chart

Nominal

C1

15

C2

15

C3

1uF

C4

1uF

C5

68uF/50V

C6

68uF/50V

C7

0.1

C8

10uF/50V

C9

0.1

C10

1000uF/50V

C11

10uF/50V

C12

1000uF/50V

C13

0.1

C14

0.1

R1

10K

R2

1K

R3

1K

R4

15kOm

R5

1K

R6

15kOm

R7

1K

R8

20kOm

R9

2.7 Ohm

R10

2.7 Ohm

R11

20kOm

DA1

LM4780

 

Amplifier Circuit

Share
Published by
Amplifier Circuit

Recent Posts

10-100W Class-D Power Audio Amplifier Using MD7120 MOSFET Driver

Class-D Power Audio Amplifier Using MD7120 MOSFET Driver This is the circuit design of Class-D…

3 years ago

Active Antenna Amplifier For FM Radio

This is the circuit diagram of active antenna amplifier for FM radio device. With only…

5 years ago

400 Watt 70 Volt Amplifier

This is the schematic design of 400 Watt 70 Volt amplifier capable to deliver about…

7 years ago

150W Power Amplifier using Transistor

This is the circuit diagram of 150W power amplifier which built using power transistors. The…

7 years ago

1000W Stereo Audio Amplifier with Transistors 2SC5200 and 2SA1943

This is the circuit design of 1000W stereo audio amplifier. It is a very good…

7 years ago

150W Car Audio Amplifier

This is the circuit design of 150W car audio amplifier. The circuit is divided in…

7 years ago