Categories: RF Amplifier

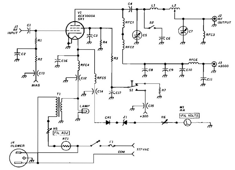
1500 Watt RF Amplifier Circuit

This 1500 watt RF amplifier circuit can be used to drive your transmitter antenna, it can also include driving to the source of the RF high power, microwave heating, and draw the structure of the resonant cavity.

1500 watt RF Amplifier parts list :

C1,2-0.01 µF silver mica transmitting capacitor
C3-1500 pF screen grid bypass (internal to tube socket)
C4-2000 pF, S kV, two 858S capacitors in parallel, Centralab
C5-Vacuum variable, 10 to 300 pF, 10 kV, Jennings UCS-300 (plate tuning)
C6-300 pF, 5 kV, Centralab-type 858S
C7-Vacuum variable, 3000 pF maximum,
3 kV, Jennings UCSL-3000 (loading) C8-0.0014µF, 10 kV (EM)
C9-0.005µF, 15 kV oil capacitor
C10,11-500 pF. 20 kV “TV doorknob,” Centralab
CI 2-0.05 µF, 20 A feedthrough, Sprague C13,14,15-1000 pF feedthrough
C16-0.1 IF, 100 volts DC disc ceramic D1-Silicon diode, 1 N4148 or 1 N914 F1-3Afuse
J1-BNC chassis mount
J2-N chassis mount
J3-HN chassis mount, used with RG213 for 3 kV feed
J4-Chassis-mount AC outlet, Amphenol 160-2N, AL part no. 713-5202
Lamp-No. 47 6.3 volt lamp
L1-3.5 turns no. 10 silver-plated wire, 1 inch ID, 2 inches long, self-supporting
L2-24 H roller inductor, Johnson 226-1 (EM, CC)
M1-1 mA DC meter movement, filament voltage
R1-50 ohm, 60 watt noninductive resistor,thirty 1500 ohm 2 watt carbon composition resistors connected in parallel
R2-1000 ohm, 2 watt carbon composition
R3-100 ohm, 2 watt carbon composition
R4-220 K, 2 watt carbon composition
R5-25 ohm, 25 watt wirewound adjustable
R6-1000 ohm, 2 watt carbon or wirewound potensiometer
R7-10,000 ohm, 2 watt carbon composition
RFC1-28 turns no. 18 wire solenoid wound
on 0.5 inch OD by 2.5 inch ceramic form (plate choke)
RFC2-Plate choke, surplus part (suggest B&W 801)
RFC3-74 turns no, 20 wire solenoid wound on 0.75 OD by 3 inch ceramic form
RFC4-9 µH 15 A RF choke, surplus part(suggest Dale no. IH15, HF no. 18-105)
RFC5-1.0 mH RF choke
RFC6-10 H, 1 A RF choke
RT1-Surgistor, GC 25-933-S
S1-Air flow switch, Rotron 2A-1 350
SK1-Eimac socket, Sk810B; chimney SK-806 (BY)
T1-Transformer, 6.3 volts AC at 10 A secondary, Thordarson 21 F12, AL 704-2019
Z1-Zener diode, 6.2 volts, 1 N473

The frequency range of this amplifier is 1.8 to 54 MHz. The amount of RF drive needed for full output is around 30 W. grid compartment (R1, R2, RFC4, RFC5) must be protected from the other circuitry-especially the output circuitry.

Amplifier Circuit

Share
Published by
Amplifier Circuit

Recent Posts

10-100W Class-D Power Audio Amplifier Using MD7120 MOSFET Driver

Class-D Power Audio Amplifier Using MD7120 MOSFET Driver This is the circuit design of Class-D…

3 years ago

Active Antenna Amplifier For FM Radio

This is the circuit diagram of active antenna amplifier for FM radio device. With only…

5 years ago

400 Watt 70 Volt Amplifier

This is the schematic design of 400 Watt 70 Volt amplifier capable to deliver about…

7 years ago

150W Power Amplifier using Transistor

This is the circuit diagram of 150W power amplifier which built using power transistors. The…

7 years ago

1000W Stereo Audio Amplifier with Transistors 2SC5200 and 2SA1943

This is the circuit design of 1000W stereo audio amplifier. It is a very good…

7 years ago

150W Car Audio Amplifier

This is the circuit design of 150W car audio amplifier. The circuit is divided in…

7 years ago