Categories: Audio Amplifier

General Purpose 5 Watt Audio Amplifier based LA4460

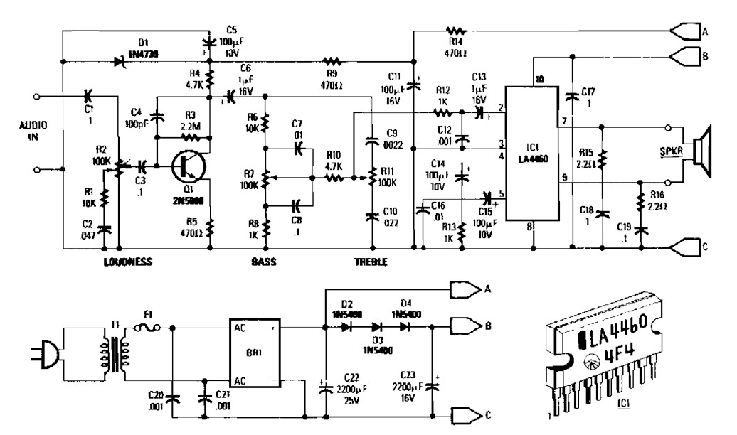
The 5 Watt audio amplifier shown here are suitable for driving the speaker size 8 to 12 inch. Here used an audio output from Sanyo LA4460 IC. The IC is actually used for car radio or car audio power amplifier and may deliver output power up to 12 W. But in this circuit is only used 5W.

The 5 W audio amplifier circuit consists of loudness control, driver amplifier Q1, and the bass and treble controls of approximately ± 10 dB boost / cut. Either the ac supply shown in here can be used, or a 12 Vdc supply can be connected to points A&B (positive) and C (negative). Two of these circuits, using ganged potentiometers at R2, R7, and R11 can be used for stereo applications. T1 is a 12Volt 1 ampere plug-in transformer. Notice that IC1 must be heatsinked. Power output is about 5 W. A 4″ x 2″ x 0.050″ aluminum heatsink should be adequate.

5 Watt audio amplifier Parts list :
R1, R6 : 10K
R2, R7, R11 : 100K
R3 : 2.2M
R4, R10 : 4.7K
R5, R14 : 470 ohm
R8, R12, R13 : 1K
R9 : 0.022 ohm
R15, R16 : : 2.2 ohm
C1 : 1uF
C2 : 0.047uF
C3, C7, C8, C19 : 0.1uF
C4 : 100pF
C5, C14, C15 : 100uF/10V
C6 : 1uF/16V
C9 : 0.022uF
C10 : 0.22uF
C11 : 100uF/16V
C12 : 0.001uF
C13 : 1uF/16V
C16 : 0.01uF
C17, C18 : 1uF
C20, C21 :0.001uF
C22 : 2200uF/25V
C23 : 2200uF/16V
D1 : 1N4735
D2, D3 : 1N5480
D4 : 1N5400
Q1 : 2N5000
IC1 : LA4460 Sanyo
T1 : 12 V / 1 A
Amplifier Circuit

Recent Posts

10-100W Class-D Power Audio Amplifier Using MD7120 MOSFET Driver

Class-D Power Audio Amplifier Using MD7120 MOSFET Driver This is the circuit design of Class-D…

3 years ago

Active Antenna Amplifier For FM Radio

This is the circuit diagram of active antenna amplifier for FM radio device. With only…

5 years ago

400 Watt 70 Volt Amplifier

This is the schematic design of 400 Watt 70 Volt amplifier capable to deliver about…

7 years ago

150W Power Amplifier using Transistor

This is the circuit diagram of 150W power amplifier which built using power transistors. The…

7 years ago

1000W Stereo Audio Amplifier with Transistors 2SC5200 and 2SA1943

This is the circuit design of 1000W stereo audio amplifier. It is a very good…

7 years ago

150W Car Audio Amplifier

This is the circuit design of 150W car audio amplifier. The circuit is divided in…

7 years ago