Categories: Power Amplifier

5W / 8 Ohms Bridge Amplifier based on Two LM380s

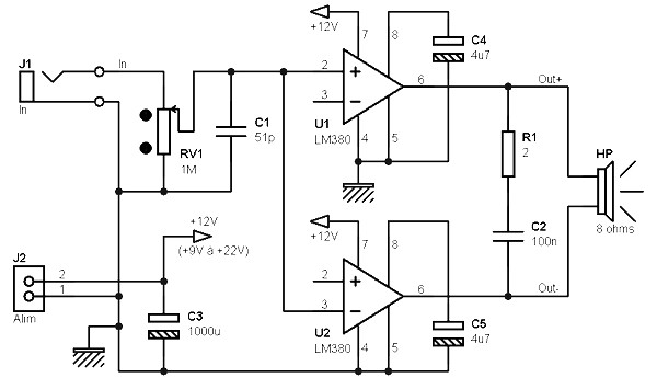
The Audio amplifier described here uses two small amplifiers like LM380 mounted in bridge. Two small amplifiers LM380 (2.5 W max in each 18 V), which mounted bridge mode make it possible to get a few watts into 8 ohms load.

LM380 mounted on the first non-inverting amplifier, the audio signal connected to + input. The second inverting amplifier mounted on the same audio signal line and connected at the input -. Input (inverting input of U1 and U2 non-inverting input) is not connected to anything. In fact, the internal resistance of 150 Kohm C1 reduces this input to ground. Both amplifiers each have a gain of 34 dB (voltage gain of about 50), the value specified by the manufacturer LM380. With 12 V power supply voltage and input power around 100mV can be generated around 4 W. Power of 5 W is achieved with a supply voltage of 18 V (even with this voltage can reach 6 W without any problems).

Amplifier Circuit

Share
Published by
Amplifier Circuit

Recent Posts

10-100W Class-D Power Audio Amplifier Using MD7120 MOSFET Driver

Class-D Power Audio Amplifier Using MD7120 MOSFET Driver This is the circuit design of Class-D…

3 years ago

Active Antenna Amplifier For FM Radio

This is the circuit diagram of active antenna amplifier for FM radio device. With only…

5 years ago

400 Watt 70 Volt Amplifier

This is the schematic design of 400 Watt 70 Volt amplifier capable to deliver about…

7 years ago

150W Power Amplifier using Transistor

This is the circuit diagram of 150W power amplifier which built using power transistors. The…

7 years ago

1000W Stereo Audio Amplifier with Transistors 2SC5200 and 2SA1943

This is the circuit design of 1000W stereo audio amplifier. It is a very good…

7 years ago

150W Car Audio Amplifier

This is the circuit design of 150W car audio amplifier. The circuit is divided in…

7 years ago