Categories: Tube Amplifier

Simple High Quality Tube Amplifier Class A

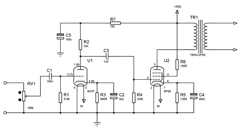
Amplifier built on a wide spread basis element, and the values ​​of elements may differ from those listed at 10-20 percent, without degrading the amplifier characteristics.

U1 – 6N1P (one half – the right channel, the other – left); U2 – 6P3S.
resistors, used in the amplifier type MLT-0.5, R5 – MLT-2.
Capacitors C1, C3, preferably paper – to voltage is less than 300 V.

Installation notes :
1. Do not use as “ground” bus chassis amplifier.
2. Separate power and signal “ground”.
3. Have transformers away from each other.
4. Windings of transformers should be perpendicular to each other.
5. Wires as short as possible.

Power supply circuit can be found here.

WARNING!
The amplifier anode tubes are high voltage, be careful!

Amplifier Circuit

Recent Posts

10-100W Class-D Power Audio Amplifier Using MD7120 MOSFET Driver

Class-D Power Audio Amplifier Using MD7120 MOSFET Driver This is the circuit design of Class-D…

3 years ago

Active Antenna Amplifier For FM Radio

This is the circuit diagram of active antenna amplifier for FM radio device. With only…

5 years ago

400 Watt 70 Volt Amplifier

This is the schematic design of 400 Watt 70 Volt amplifier capable to deliver about…

7 years ago

150W Power Amplifier using Transistor

This is the circuit diagram of 150W power amplifier which built using power transistors. The…

7 years ago

1000W Stereo Audio Amplifier with Transistors 2SC5200 and 2SA1943

This is the circuit design of 1000W stereo audio amplifier. It is a very good…

7 years ago

150W Car Audio Amplifier

This is the circuit design of 150W car audio amplifier. The circuit is divided in…

7 years ago