Microphone Preamplifier based TLC251

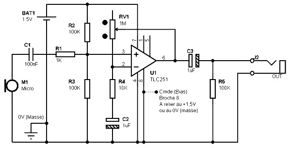
Mic Preamplifier described here is designed for dynamic type microphones, the impedance between 200 ohms and 1 ohm. Its uniqueness lies in the low power consumption, no more than 30 uA in the “worst” case, and make it very portable for this, powered by 1.5 V battery which will allow for longer operating time. This scheme is based on records from the Texas Instruments application.

TLC251 is a Programmable Low-Power Operational Amplifiers. This is indeed a control input, called BIAS (pin 8), which determines the mode of operation. When the pin is worn on the positive potential of power supply, the consumption of the circuit is reduced to a minimum, which is 10 uA (ten micro-amps). When the pin is taken to the potential 0V (ground), the consumption of the circuit back to 30 uA, three times greater than in low power mode. Why you should choose the mode in which consumption is more important? Because of bandwidth. In low power mode, the latter reduced to about 5 KHz trickle to the upper limit, while it increased to more than 20 KHz in another mode. Consider the possibility of intermediate mode, when the terminal 8 (BIAS) increased to 0.75 V, half the supply voltage.

The two resistors R2 and R3 are used effectively to create a point of reference for the AF signals from the microphone, a reference point called virtual ground, which is to “place” AF signals on a median between the two poles of power , so they can move as much towards the positive to negative, without any awkward clipping. The coupling capacitor C3 is added to stop the continuous component created by the virtual ground and is reflected in the output.

Gain assembly
The gain is determined by the ratio between the value of the potentiometer RV1 (mounted variable resistor) and the value of the resistor R4. The report here is 100 maximum, which corresponds to a gain of 40 dB.

Amplifier Circuit

Recent Posts

10-100W Class-D Power Audio Amplifier Using MD7120 MOSFET Driver

Class-D Power Audio Amplifier Using MD7120 MOSFET Driver This is the circuit design of Class-D…

3 years ago

Active Antenna Amplifier For FM Radio

This is the circuit diagram of active antenna amplifier for FM radio device. With only…

5 years ago

400 Watt 70 Volt Amplifier

This is the schematic design of 400 Watt 70 Volt amplifier capable to deliver about…

7 years ago

150W Power Amplifier using Transistor

This is the circuit diagram of 150W power amplifier which built using power transistors. The…

7 years ago

1000W Stereo Audio Amplifier with Transistors 2SC5200 and 2SA1943

This is the circuit design of 1000W stereo audio amplifier. It is a very good…

7 years ago

150W Car Audio Amplifier

This is the circuit design of 150W car audio amplifier. The circuit is divided in…

7 years ago