Categories: Power Amplifier

Inexpensive 20 Watts Power Amplifier

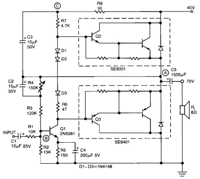
This simple inexpensive 20 watts power amplifier can be constructed using monolitic DArlington transistors for pushpull output stage. Response frequency of this amplifier is flat within 1 dB from 30Hz to 200kHz, harmonic distortion below 0.2%.

For max output Power 20W 8 ohm load amplifier requires only 1.2Vrms. To provide voltage gain for driving the Darlington output, low noise high gain Q1 (2N5961) is needed.Q1 base on (point B) is the tie point for dc and ac feed backas well as the input signal. Input resistence is 10 kohm. The center voltage A is set by adjusting resistor R4.  A bootstrap circuit boosts the collector supply voltage of Q1 (point C) to ensure sufficient drive voltage for Q2. This also provides constant volatage across R7, which acts as a current source and with D1-D3 reduces low signal crossover distortion.

This inexpensive 20 watts Power amplifier need 40 VDC power supply.

Amplifier Circuit

Share
Published by
Amplifier Circuit

Recent Posts

10-100W Class-D Power Audio Amplifier Using MD7120 MOSFET Driver

Class-D Power Audio Amplifier Using MD7120 MOSFET Driver This is the circuit design of Class-D…

3 years ago

Active Antenna Amplifier For FM Radio

This is the circuit diagram of active antenna amplifier for FM radio device. With only…

5 years ago

400 Watt 70 Volt Amplifier

This is the schematic design of 400 Watt 70 Volt amplifier capable to deliver about…

7 years ago

150W Power Amplifier using Transistor

This is the circuit diagram of 150W power amplifier which built using power transistors. The…

7 years ago

1000W Stereo Audio Amplifier with Transistors 2SC5200 and 2SA1943

This is the circuit design of 1000W stereo audio amplifier. It is a very good…

7 years ago

150W Car Audio Amplifier

This is the circuit design of 150W car audio amplifier. The circuit is divided in…

7 years ago