Categories: Power Amplifier

High Precision Audio Frequency Amplifier based LM4702

New chip LM4702 from National Semiconductor allows you to create audio-frequency amplifiers (AF) with a nominal output power of 300 W and low noise. A characteristic feature of this chip is a high level voltage, which allows high power output when using external transistors.

Practice shows that the use of power amplifier circuits AF (audio frequency) performed on a single chip, the main factor in choosing components for reproducing parts of the developed device are easy to set up and a small number of elements binding. However, in most cases the quality of the sound signal does not fall under the class HI-FI in connection with a high percentage of non-linear distortion.

This fact is associated not only with engineering solutions such chips, but the fact that the temperature of the elements of input and output stages are directly dependent on each other.

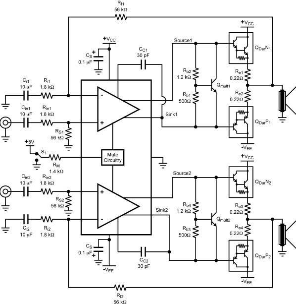
Distortion of these chips even with nominal power up to 10%, which is clearly audible during playback. Power output of such chips is less than 100-150 watts at load resistance of the dynamic head 8.4 ohms. However, there are better items for the construction of the AF output of the amplifier, for example, a series of micro STK. They are made on unpackaged items, arranged on a metal substrate with dielectric spacers. The price of such micro, usually several times higher than that of similar power odnokristalnyhusiliteli AF with a rated output power up to 300W with low harmonic distortion (0.005%, including the noise) and low noise (the equivalent noise voltage 3 mV), see Figure 1

LM4702 – Stereo sound is a high frequency , high-voltage driver with built-in external transistors and high bandwidth. A feature of this chip is a high level of supply voltage up to ± 85 V, which allows high power output when using external transistors.

The standard recommended by the manufacturer of circuit of the LM4702 is shown below.

The main features of LM4702:

Power output with external transistors to 300 W;
A wide range of supply voltages ± 20 … 85 V;
The equivalent noise voltage 3 mV;
Operating temperature range -20 ° C to 85 ° C;
Harmonic Distortion 0.001%;
Own current consumption to 30 mA;
Overheat protection (150);
Built off;
The “mute» (Mute) to be translated into a static mode;
Bandwidth (at -3 dB) 20 Hz to 25,000 Hz;
Enclosure type TO220-15.

Amplifier Circuit

Share
Published by
Amplifier Circuit

Recent Posts

10-100W Class-D Power Audio Amplifier Using MD7120 MOSFET Driver

Class-D Power Audio Amplifier Using MD7120 MOSFET Driver This is the circuit design of Class-D…

3 years ago

Active Antenna Amplifier For FM Radio

This is the circuit diagram of active antenna amplifier for FM radio device. With only…

5 years ago

400 Watt 70 Volt Amplifier

This is the schematic design of 400 Watt 70 Volt amplifier capable to deliver about…

7 years ago

150W Power Amplifier using Transistor

This is the circuit diagram of 150W power amplifier which built using power transistors. The…

7 years ago

1000W Stereo Audio Amplifier with Transistors 2SC5200 and 2SA1943

This is the circuit design of 1000W stereo audio amplifier. It is a very good…

7 years ago

150W Car Audio Amplifier

This is the circuit design of 150W car audio amplifier. The circuit is divided in…

7 years ago