Categories: Pre-amplifier

Guitar pre amplifier based TL071

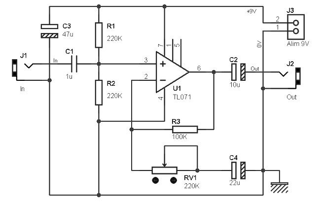
The Guitar preamp circuit is very simple, using only a single integrated circuit, a type TL071 OP AMP.

The title is an exaggeration, given that the gain of the circuit is intentionally low. When we talk about pre-amp, you can expect amplification often great … that is not the case here. The purpose of this Guitar preamp circuit is mainly to provide impedance matching to allow the use of long cables between a guitar and an amp, while limiting losses to the maximum audio. Although originally this circuit is provided with a gain setting, we will see that it is entirely possible to delete it.

This TL071 integrated circuit can be replaced easilyby an LT1012, a TL061 (which consumes a little less than the TL071), or even by a TL081. With the components shown in this circuit will get 110k ohm input impedance. If this value seems a little low, you can increase the value of the two resistors R1 and R2. Using two resistors 1MOhm, you will get the input impedance of about 500k ohm.

Amplifier Circuit

View Comments

  • Hello friend.
    I'm willing to make this circuit to plug the guitar to mic in port on my notebook. Since the signal im getting wiring the guitar directly is too low.
    My notebook does not have line in port. only mic in (a combo trrs heaphone jack). I have to crank up both guitar pots and the mic port volume to maximum to get some signal.
    I would like to know if are necessary any changes to the circuit to match voltage and impedance of mic port, to make it safe for mic in, like changing R1 and R2 resistors to 1MOhm. I dont want to damage the built in electronics.

    Thanks
    Celso

Recent Posts

10-100W Class-D Power Audio Amplifier Using MD7120 MOSFET Driver

Class-D Power Audio Amplifier Using MD7120 MOSFET Driver This is the circuit design of Class-D…

3 years ago

Active Antenna Amplifier For FM Radio

This is the circuit diagram of active antenna amplifier for FM radio device. With only…

5 years ago

400 Watt 70 Volt Amplifier

This is the schematic design of 400 Watt 70 Volt amplifier capable to deliver about…

7 years ago

150W Power Amplifier using Transistor

This is the circuit diagram of 150W power amplifier which built using power transistors. The…

7 years ago

1000W Stereo Audio Amplifier with Transistors 2SC5200 and 2SA1943

This is the circuit design of 1000W stereo audio amplifier. It is a very good…

7 years ago

150W Car Audio Amplifier

This is the circuit design of 150W car audio amplifier. The circuit is divided in…

7 years ago