Categories: Amplifier protection

Amplifier Auto off Timer Circuit

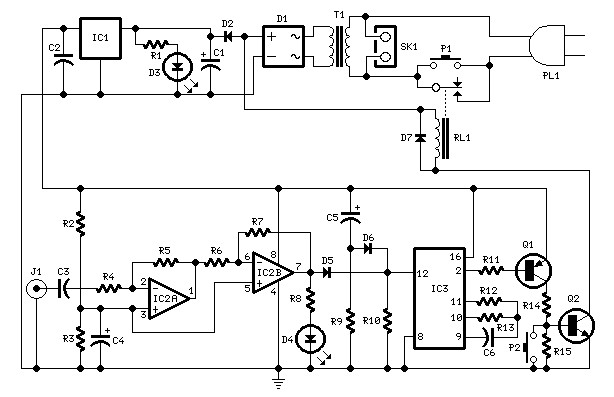
This circuit turns off the power, or any other device when the input signal is absent for more than 15 minutes.

Pressing the P1 circuit is switched on and supplies power to any device connected to the outlet SK1. The input signal is amplified and limited by IC2A and IC2B, and controlled light-emitting diode D4. In the flash of the LED D4, even very short, chip IC3 is reset and restarts its counting. At the conclusion 2 IC3 remains low, the transistors are opened and the relay is on. If within 15 minutes of input was not, ends up by chip IC3, and the output 2 is set high. Q1 and Q2 are closed, and relay switches off. Accordingly, the device connected to SK1, are disconnected from the network. The chain of C5 and R9 is used to reset the counter IC3 initial power-on. P2 button at any time to disable the device manually.

Amplifier Auto off Timer Circuit Notes :

  • Just plug in the right or left channel line-out jack on your amplifier to J1.
  • You can put the two RCA connectors in parallel, to use the signals of both stereo channels.
  • The delay time can be changed by varying denominations R13 and / or C6.
  • If necessary, the device control, eat not from the network, use two-pole switch and connect the second contact in series with power devices.
Amplifier Circuit

Recent Posts

10-100W Class-D Power Audio Amplifier Using MD7120 MOSFET Driver

Class-D Power Audio Amplifier Using MD7120 MOSFET Driver This is the circuit design of Class-D…

3 years ago

Active Antenna Amplifier For FM Radio

This is the circuit diagram of active antenna amplifier for FM radio device. With only…

5 years ago

400 Watt 70 Volt Amplifier

This is the schematic design of 400 Watt 70 Volt amplifier capable to deliver about…

7 years ago

150W Power Amplifier using Transistor

This is the circuit diagram of 150W power amplifier which built using power transistors. The…

7 years ago

1000W Stereo Audio Amplifier with Transistors 2SC5200 and 2SA1943

This is the circuit design of 1000W stereo audio amplifier. It is a very good…

7 years ago

150W Car Audio Amplifier

This is the circuit design of 150W car audio amplifier. The circuit is divided in…

7 years ago