Categories: Power Amplifier

32 ohm Headphones Amplifier

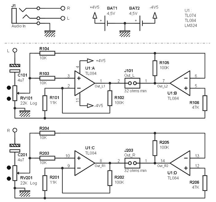
Here’s a little extra amplifier and really easy to make and inexpensive. It can also serve for a stereo headset (with cables completely separate left and right) for two small low-power headphone.

This 32 ohm Headphones Amplifier circuit built with an IC which consists of four op amps (TL074, TL084 and LM324). This amplifier circuit produces power 30 mW x 2 (1 stereo output for headphones 32 ohms) with a supply voltage + / -4.5 V (two 4.5 V batteries).

For each of the two channels, two op amp are connected in bridge amplifier, to provide headphones a voltage double that which would have been obtained with a single op amp. And in this type of wiring, which said dual voltage power quad also said, for the same load impedance. The same principle adopted by some manufacturers of car radios or amplifiers for high power while making use of reasonable voltages (more bridge circuit).

Amplifier Circuit

Share
Published by
Amplifier Circuit

Recent Posts

10-100W Class-D Power Audio Amplifier Using MD7120 MOSFET Driver

Class-D Power Audio Amplifier Using MD7120 MOSFET Driver This is the circuit design of Class-D…

3 years ago

Active Antenna Amplifier For FM Radio

This is the circuit diagram of active antenna amplifier for FM radio device. With only…

5 years ago

400 Watt 70 Volt Amplifier

This is the schematic design of 400 Watt 70 Volt amplifier capable to deliver about…

7 years ago

150W Power Amplifier using Transistor

This is the circuit diagram of 150W power amplifier which built using power transistors. The…

7 years ago

1000W Stereo Audio Amplifier with Transistors 2SC5200 and 2SA1943

This is the circuit design of 1000W stereo audio amplifier. It is a very good…

7 years ago

150W Car Audio Amplifier

This is the circuit design of 150W car audio amplifier. The circuit is divided in…

7 years ago